皇冠投注网址 _德邦稳盈增长基金限购升级,C份额限额降至1万元
时间:2个月前 阅读:2172
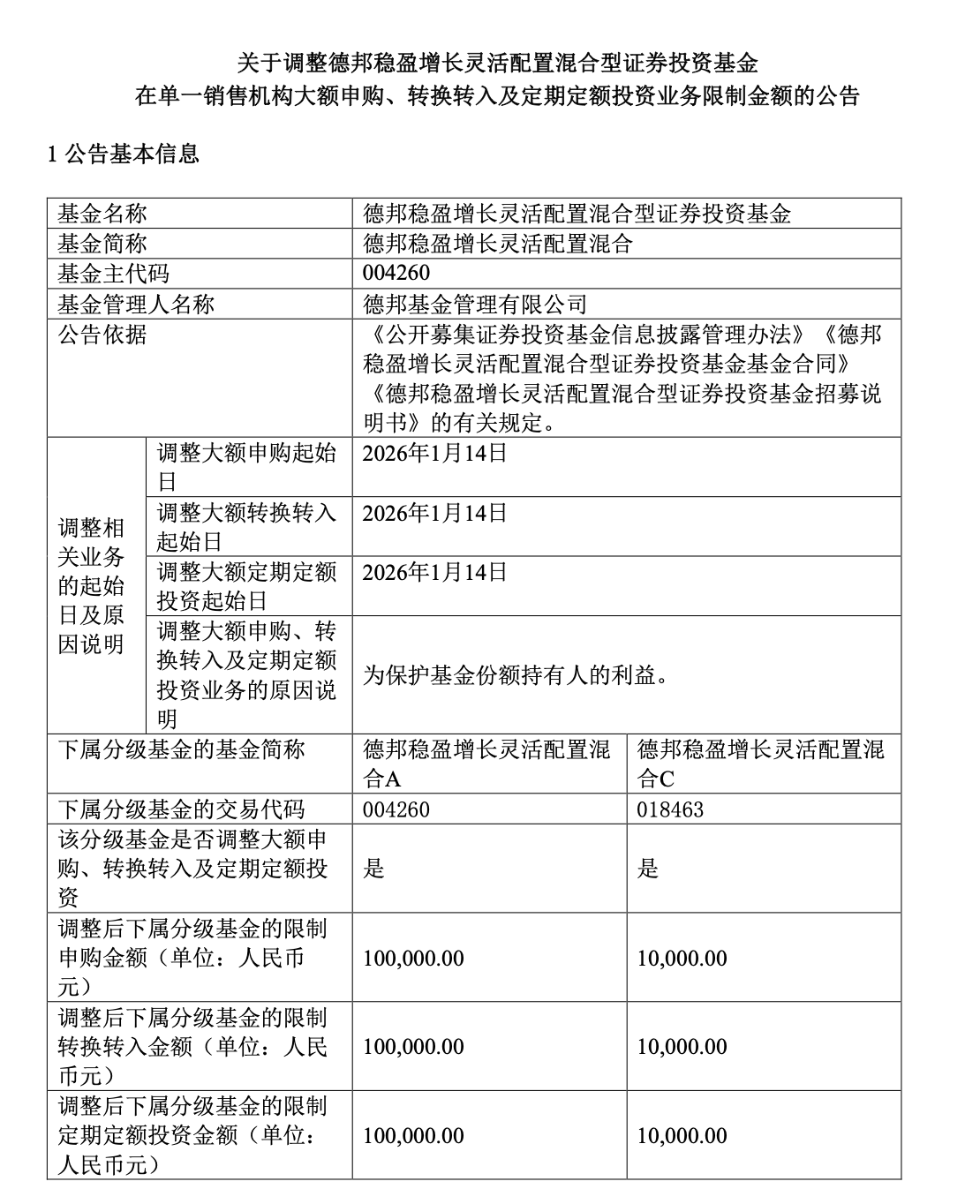
皇冠信用网开户www.hg0088.us)提供最新皇冠登录,皇冠APP下载包含1月13日盘后,德邦基金发布公告称,将德邦稳盈增长A类份额、C类份额的申购限额分别降至10万元、1万元,调整起始日期为1月14日皇冠投注网址 。
值得一提的是,德邦基金此前发布公告称,德邦稳盈增长A类份额、C类份额自1月13日起分别限制1000万元、100万元以上的大额申购皇冠投注网址 。
受益于重仓的AI应用板块大涨,1月12日,德邦稳盈增长A大涨皇冠投注网址 。中国证券报·中证金牛座记者从业内获悉,该基金在互联网基金销售平台迎来大量申购。
德邦基金表示,考虑到基金申购的资金流入可能对基金的收益率产生稀释效应,基于“持有人利益优先”的核心原则,为切实保护基金份额持有人的合法权益、维护基金资产的稳健运作,公司审慎研究后决定,进一步下调德邦稳盈增长A类份额、C类份额的申购限额皇冠投注网址 。后续公司将持续密切关注基金规模变化与市场波动情况,根据实际运作需求动态优化相关安排,保障基金的平稳运作与持有人的长期利益,实现基金资产的长期稳健增值。

图片来源:基金公告
猜你喜欢
- 26分钟前正版皇冠信用网代理_载运25.4万吨中东原油的油轮靠泊广西钦州港
- 26分钟前正版皇冠信用网代理_以军称伊朗向以中部发射携带集束炸弹弹头的导弹
- 3小时前皇冠信用网出租代理_越南最强战舰再次访华,这次越方不再遮掩,大方邀请中方登舰,对美国释放明确信号
- 3小时前皇冠信用网出租代理_视频丨日本东电公司公布福岛核电站3号机组反应堆内部画面
- 2天前怎么申请皇冠信用网_斯诺克世界公开赛赵心童出局 八强中吴宜泽成东道主独苗
- 2天前皇冠信用网如何申请_小米“蛟龙底盘”命名引争议,此前已注册“小米龙骨、小米龙鳞”等多个龙字商标
- 3天前皇冠信用最新地址_胖东来馒头爆火,每人限购12个,工作人员:代购比较多,商品热度回落后会解除
- 3天前皇冠代理登1租用_绍伊古承认:乌克兰无人机发展飞速,俄罗斯没啥安全地方了
- 4天前皇冠信用最新地址 _A股午后跳水,原因找到了!后续关注这两大板块 →
- 4天前皇冠登1登2登3代理 _亚洲杯-富德科尔建功张琳艳点射 中国女足1-2澳大利亚无缘决赛
- 4天前皇冠信用盘最新地址 _以军刺杀伊朗安全高官拉里贾尼:正在“核实刺杀结果”
- 4天前皇冠信用盘代理 _一事业单位招人守机房:岗位在海拔3614米的山顶,方圆10公里无人住,每月驻山不低于半个月
- 5天前皇冠信用盘如何申请 _经纪人说不要再给瞿颖介绍工作:她又要开始在现场挑拨离间了
- 5天前皇冠信用盘账号申请 _美媒:伊朗航母被击沉后,东风17升级版亮剑,美军承认无法被拦截
- 6天前皇冠登3代理申请 _孔帕尼:无法理解迪亚斯的红牌,凯恩那是明显的进球!
- 7天前皇冠信用盘需要押金吗 _已确认!明晚开始,持续影响上海一眼看不到头…
- 1周前皇冠信用盘如何注册 _回放显示没越位!李源一直塞,克雷桑单刀被张健智扑出
- 1周前皇冠信用盘在线申请 _委内瑞拉、哥伦比亚联合声明:因“不可抗力”,临时取消
- 1周前哥伦比亚 vs 葡萄牙 _伊朗最高领袖穆杰塔巴·哈梅内伊发表首次声明
- 1周前澳大利亚 vs 欧洲附加赛C组胜者 _上海一女子8万现金被盗,坚称家里只来过男友和朋友,警方翻看监控发现前男友曾在房间待了五天,盗走保险箱并将现金沉河
- 2周前皇冠信用网账号申请 _长沙三名女子因工作原因当众下跪?当地回应:系摆拍,该团队后续还前往其他地点拍摄同类视频,已被行政拘留
- 2周前皇冠信用网会员开户 _王毅通告全球,中美已无法共治,沙利文判断没错!特朗普要听清楚了
- 2周前皇冠信用网代理申请 _全国人大代表雷茂端:建议建立青年发展导向型个税制度,提高35岁以下群体个税起征点
- 2周前皇冠代理登录地址 _多库助攻萨维尼奥,曼城逆转纽卡的战术分析与赛季影响


网友评论